Nội dung bài viết
Rơle nhiệt đóng vai trò quan trọng trong hệ thống điện công nghiệp. Tuy nhiên, để thiết bị hoạt động hiệu quả và ổn định thì các kết nối rơle nhiệt cần phải chính xác và tuân thủ các tiêu chuẩn kỹ thuật. Hãy cùng tìm hiểu cách đấu nối rơle nhiệt ba pha và một pha tiêu chuẩn trong bài viết sau.
Sơ đồ rơle nhiệt
Trên thị trường hiện nay có rất nhiều loại rơle nhiệt khác nhau, nhưng cấu tạo rơle nhiệt điển hình bao gồm các thành phần sau:
- đòn bẩy
- Tiếp điểm thường mở (NO)/Tiếp điểm thường đóng (NC)
- thanh lưỡng kim
- Vít điều chỉnh dòng điện tác động
- đòn bẩy
- Dây sưởi ấm
- Nút khôi phục (đặt lại)

Nguyên lý làm việc của rơle nhiệt dựa trên hiện tượng giãn nở nhiệt của kim loại, cụ thể là sự chênh lệch hệ số giãn nở giữa hai lớp kim loại trong một thanh lưỡng kim.
Khi dòng điện quá tải chạy qua rơle nhiệt sẽ sinh ra nhiệt lượng cao khiến lưỡng kim nóng lên và bắt đầu giãn nở. Do hai lớp kim loại có tốc độ giãn nở khác nhau nên lớp có hệ số giãn nở cao hơn sẽ giãn nở nhiều hơn, khiến thanh uốn cong về phía lớp kim loại ít giãn nở hơn đủ để tác động lên cơ chế nhả, từ đó kích hoạt hệ thống ngắt mạch.
- Tiếp điểm thường đóng (NC) sẽ mở ra, làm ngắt mạch điều khiển.
- Tiếp điểm thường mở (NO) sẽ đóng lại, kích hoạt thiết bị cảnh báo như đèn cảnh báo hoặc còi.

Toàn bộ quá trình không diễn ra ngay lập tức mà có độ trễ nhất định để tránh hoạt động của rơle khi chỉ xảy ra tình trạng quá tải tạm thời, chẳng hạn như khi khởi động động cơ. Bằng cách này, hệ thống chạy ổn định hơn và tránh được các sự cố ngắt mạch không cần thiết.
Tham khảo: Hướng dẫn chọn rơle nhiệt cho mọi ứng dụng
Phương pháp kết nối rơle nhiệt ba pha
Thông thường, rơle nhiệt ba pha được sử dụng trong các thiết bị điện ba pha 380V có công suất lên tới vài nghìn kilowatt. Thiết bị được sử dụng phổ biến trong các thiết bị điện công nghiệp để phát hiện các điểm nóng, ngắt mạch.

Phải tuân thủ hai nguyên tắc khi lắp đặt rơle nhiệt ba pha: nguyên lý điện áp và nguyên lý dòng điện.
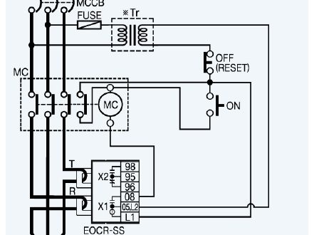
Cách lắp rơle nhiệt theo nguyên lý điện áp

Ở đó:
- Ký hiệu M là tải trọng
- Ký hiệu EOCR là rơle bảo vệ mất pha nhiệt
- Ký hiệu Tr là máy biến áp điện áp 380V sang 220V. Nếu bạn có nguồn điện 220V thì không cần thiết bị này.
- Ký hiệu MC bên trái là ba tiếp điểm chuyển động của bộ khởi động từ.
- MC bên phải là tiếp điểm A1-A2 của cuộn hút (cuộn dây) trong máy khởi động
- Sử dụng 2 tiếp điểm thường mở NO (98, 95)
- Các lớp A1 – A2 là các nguồn cung cấp năng lượng mà rơle mất pha được kết nối
Giữa 3 cực, luồn 2 dây nguồn qua 2 máy biến dòng của rơle nhiệt.
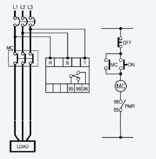
Cách lắp rơle nhiệt theo nguyên lý hiện hành

Ở đó:
- Ký hiệu MC bên trái là ba tiếp điểm chuyển động của bộ khởi động từ.
- Ký hiệu MC bên phải là các tiếp điểm A1-A2 của cuộn hút (cuộn dây) trong bộ khởi động từ
- Các vị trí đầu cuối R, S, T được nối vào pha 3
- Tải là tải (thiết bị được sử dụng)
Tiếp điểm 95 và 98 là hai tiếp điểm thường đóng. Khi rơle nhiệt mất pha, hai tiếp điểm này trở thành NO bình thường mở, ngắt kết nối cuộn dây kéo vào của bộ khởi động từ. Đồng thời, ba tiếp điểm thường mở NO của bộ khởi động từ bị ngắt kết nối để ngắt tải và tránh hư hỏng.
Đọc thêm: Tóm tắt chi tiết các bước điều chỉnh rơle nhiệt
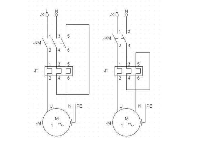
Cách kết nối rơle nhiệt một pha
Rơle nhiệt 1 pha được lắp đặt trong hệ thống điện 1 pha 220V nhằm bảo vệ quá nhiệt cho hệ thống và các thiết bị dân dụng công suất thấp. Tuy nhiên, rơle nhiệt một pha không tồn tại trên thực tế mà chỉ có các phương pháp nối rơle nhiệt ba pha thành 1 pha khi chỉ nối 2 cực. Để lắp đặt rơle nhiệt một pha, vui lòng tham khảo hình dưới đây:

Những điều cần lưu ý khi lắp đặt rơle nhiệt
Để đảm bảo lắp đặt rơle nhiệt an toàn và hiệu quả, cần chú ý:
- Chọn rơle nhiệt phù hợp: Tùy theo công suất và dòng điện định mức của động cơ mà chọn rơle nhiệt có thông số phù hợp để tránh tình trạng quá tải hoặc ngắt rơle.
- Kết nối chặt chẽ: Đảm bảo không có kết nối lỏng lẻo để tránh tia lửa điện hoặc quá nóng.
- Tuân theo sơ đồ mạch: Luôn tuân theo sơ đồ mạch và hướng dẫn của nhà sản xuất
- Kiểm tra định kỳ: Tiến hành kiểm tra, bảo dưỡng định kỳ để đảm bảo rơle nhiệt hoạt động ổn định và hiệu quả.
KTH ELECTRIC vừa hướng dẫn cách lắp đặt rơle 3 pha và 1 pha theo tiêu chuẩn máy móc. Với thông tin hữu ích này, bạn có thể áp dụng sơ đồ nối dây rơle nhiệt vào hệ thống điện của mình. Để tìm hiểu thêm về rơle nhiệt và các thiết bị khác, xem: https://etinco.vn/tin-tuc/kien-thuc/kien-thuc-contactor-ro-le/

Nội dung được phát triển bởi đội ngũ truongchuvananhue.edu.vn với mục đích chia sẻ và tăng trải nghiệm khách hàng. Mọi ý kiến đóng góp xin vui lòng liên hệ tổng đài chăm sóc: 1900 0000 hoặc email: hotro@truongchuvananhue.edu.vn